Please wait a minute...
工程设计学报  2025, Vol. 32 Issue (6): 769-779    DOI: 10.3785/j.issn.1006-754X.2025.05.136
机械设计理论与方法     
基于层次包围盒的纱筒装取机械臂碰撞检测方法
姬晨辉1(),沈丹峰1(),赵刚2,孙海涛1
1.西安工程大学 机电工程学院,陕西 西安 710048
2.陕西长岭纺织机电科技有限公司,陕西 宝鸡 721013
Collision detection method for yarn cylinder loading robotic arm based on hierarchical bounding box
Chenhui JI1(),Danfeng SHEN1(),Gang ZHAO2,Haitao SUN1
1.School of Mechanical and Electrical Engineering, Xi'an Polytechnic University, Xi'an 710048, China
2.Shaanxi Changling Textile Mechanical & Electronic Technological Co. , Ltd. , Baoji 721013, China
 全文: PDF(5368 KB)   HTML
摘要:

针对传统纱筒装取作业依赖人工操作的问题,业界致力于实现机械臂自动化抓取。为此,聚焦于机械臂自动化抓取中的物体包络和碰撞检测两个关键环节进行研究。为解决传统混合层次包围盒算法在复杂场景下包络精度不足的问题,设计了一种基于凸包(convex hull)结构的改进混合层次包围盒模型,通过在叶节点处构建凸包约束,显著提升了包围盒的空间贴合度。针对传统分离轴定理在处理复杂凸多边形碰撞检测时计算效率低下的问题,提出了基于梯度下降的分离轴优化策略,通过建立投影长度变化量与分离轴旋转角度的函数关系,动态调整分离轴的搜索方向与旋转步长。实验结果表明:相较于传统混合层次包围盒模型,改进后的混合层次包围盒模型在包络精度上明显改善;梯度下降分离轴算法在平均迭代耗时与迭代次数方面较传统分离轴算法分别降低了90.67%和98.48%。所提出的方法适用于工业场景中物体排布密集且需要高精度碰撞检测的复杂工况。

关键词: 层次包围盒凸包纱筒装取机械臂分离轴定理碰撞检测    
Abstract:

Aiming at the problem that traditional yarn cylinder loading operation depends on manual operation, the industry is committed to achieving automatic grasping by robotic arms. To this end, the focus is on two key links of object enveloping and collision detection in automatic grasping of robotic arms. In order to solve the problem of insufficient envelope accuracy of the traditional hybrid hierarchical bounding box algorithm in complex scenarios, an improved hybrid hierarchical bounding box model based on convex hull structure was designed, which significantly improved the spatial fitness of the bounding box by constructing the convex hull constraints in the leaf nodes. Aiming at the problem of low computational inefficiency of the classical separating axis theorem in dealing with collision detection of complex convex polygons, a gradient descent-based separating axis optimization strategy was proposed. By establishing the functional relationship between projection length variations and separating axis rotation angle, the search direction and rotation step of separating axes were dynamically adjusted. Experimental results showed that compared with the traditional hybrid hierarchical bounding box model, the improved hybrid hierarchical bounding box model had obvious improvement in the envelope accuracy. Compared with the classical separating axis algorithm, the gradient descent separating axis algorithm reduced the average iteration time and the iteration count by 90.67% and 98.48%, respectively. The proposed method is suitable for complex working conditions in industrial scenarios where objects are densely arranged and require high-precision collision detection.

Key words: hierarchical bounding box    convex hull    yarn cylinder loading    robotic arm    separating axis theorem    collision detection
收稿日期: 2025-05-07 出版日期: 2025-12-30
CLC:  TP 242.2  
基金资助: 国家自然科学基金资助项目(51805402);陕西省自然科学基金资助项目(2022JQ-397)
通讯作者: 沈丹峰     E-mail: 3025145105@qq.com;dfshen@xpu.edu.cn
作者简介: 姬晨辉(2000—),男,硕士生,从事工业机器人机构设计与控制研究,E-mail: 3025145105@qq.com
服务  
把本文推荐给朋友
加入引用管理器
E-mail Alert
RSS
作者相关文章  
姬晨辉
沈丹峰
赵刚
孙海涛

引用本文:

姬晨辉,沈丹峰,赵刚,孙海涛. 基于层次包围盒的纱筒装取机械臂碰撞检测方法[J]. 工程设计学报, 2025, 32(6): 769-779.

Chenhui JI,Danfeng SHEN,Gang ZHAO,Haitao SUN. Collision detection method for yarn cylinder loading robotic arm based on hierarchical bounding box[J]. Chinese Journal of Engineering Design, 2025, 32(6): 769-779.

链接本文:

https://www.zjujournals.com/gcsjxb/CN/10.3785/j.issn.1006-754X.2025.05.136        https://www.zjujournals.com/gcsjxb/CN/Y2025/V32/I6/769

图1  基于不同包围盒的纱筒包络效果
包围盒纱筒原始体积/cm3

包围盒包络

体积/cm3

包围盒

重叠率/%

AABB2 068.227 775.4826.60
OBB3 600.0057.45
包围球8 181.2325.28
表1  纱筒包络结果比较
图2  Graham Scan算法流程
图3  凸包包络后的纱筒
图4  纱筒装取机械臂结构
图5  纱筒和机械臂各部分的点云图与凸包模型
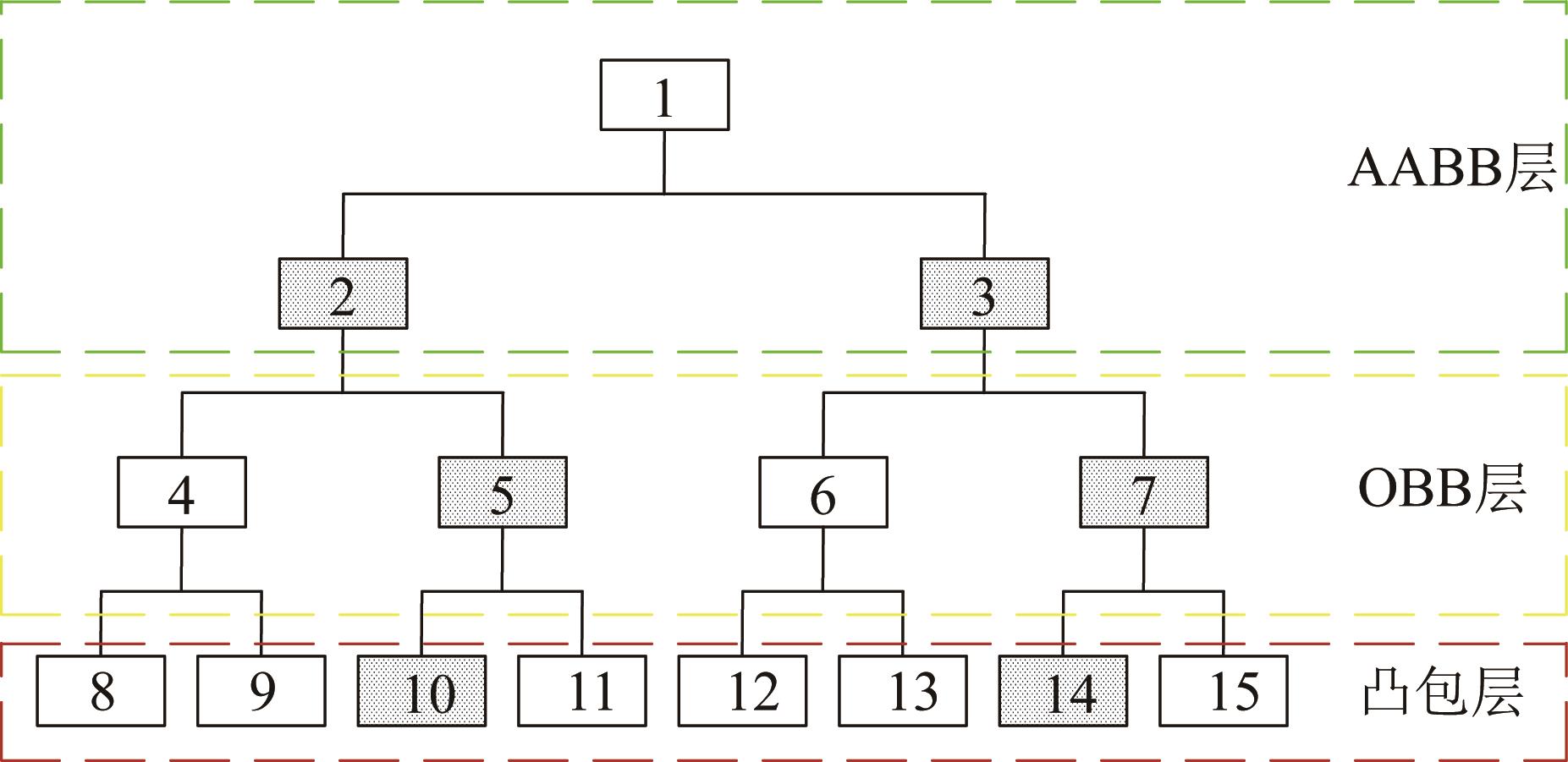
图6  基于凸包的混合层次包围盒
图7  机械臂碰撞检测示意
图8  改进混合层次包围盒的遍历示意
图9  分离轴定理示意图
图10  不同分离轴上的凸多边形投影重合长度
图11  梯度下降分离轴算法流程
部件包围盒物体原始体积/cm3

包围盒包络

体积/cm3

构造时间/s
纱筒AABB60 335.91697 628.5330.179 1
OBB97 603.3330.275 8
包围球180 692.6400.234 6
凸包69 500.5730.293 9
基座AABB788 053.9741 654 290.2500.160 7
OBB1 650 153.5000.255 4
包围球22 935 348.0000.170 1
凸包1 396 174.5670.275 0
基座关节AABB702 155.9541 940 893.7500.173 6
OBB1 470 289.5000.254 4
包围球2 996 371.7600.179 0
凸包900 148.3630.280 8
大臂AABB162 151.564688 929.6250.169 0
OBB324 243.4690.249 9
包围球3 500 265.5000.183 2
凸包230 043.7300.264 5
小臂AABB155 781.901736 117.3750.169 2
OBB318 309.8120.254 8
包围球3 466 680.0000.232 6
凸包220 493.7020.276 0

末端

执行器

AABB830 559.7492 599 459.7500.174 9
OBB2 457 606.7500.247 0
包围球16 044 103.0000.196 4
凸包1 148 713.9200.260 1
表2  基于不同包围盒的包络体积与构造时间对比
算法物体总体积/cm3

包围盒包络

总体积/cm3

体积比/%

传统混合层次

包围盒

2 699 146.3516 318 206.56442.719

基于凸包的混合

层次包围盒

3 965 074.74468.071
表3  基于不同混合层次包围盒的包络体积对比
图12  纱筒架
图13  不同包围盒对纱筒的包络效果对比
算法平均迭代耗时/ms平均迭代数/次内存增量/MB
传统分离轴21.687 5713.20074.640
基于最近点的分离轴3.275 024.9754.590
梯度下降分离轴2.022 510.8502.045
表4  不碰撞环境下各分离轴算法的计算效率对比
算法平均迭代耗时/ms平均迭代数/次内存增量/MB
传统分离轴41 535.14 560 354187.42

基于最近点的

分离轴

43 986.24 560 354234.76
梯度下降分离轴16.05012.83
表5  碰撞环境下各分离轴算法的计算效率对比
图14  无碰撞环境下各分离轴算法的单次迭代耗时对比
[15] XIE H, SU F Z, YIN J N, et al. Network modeling and refined management of UAV flight conflicts in complex low altitude airspace[J]. Acta Aeronautica et Astronautica Sinica, 2023, 44(18): 328226.
[16] 江亦涵, 王挺, 李亚伟, 等. 双七自由度臂防碰撞协同控制算法研究[J]. 高技术通讯, 2023, 33(7): 750-761.
JIANG Y H, WANG T, LI Y W, et al. Research on the control system of cooperative work of double seven degrees of freedom arm robot[J]. Chinese High Technology Letters, 2023, 33(7): 750-761.
[17] 张然, 杨子辉, 孙国民, 等. 用于连续碰撞检测的线性动态分离轴算法[J]. 计算机辅助设计与图形学学报, 2024, 36(10): 1647-1652. doi:10.3724/sp.j.1089.2024.20070
ZHANG R, YANG Z H, SUN G M, et al. Linear dynamic separating axis algorithm for continuous collision detection[J]. Journal of Computer-Aided Design & Computer Graphics, 2024, 36(10): 1647-1652.
doi: 10.3724/sp.j.1089.2024.20070
[18] 吴寿英, 李炜. 基于分离轴算法的机场场面飞行器冲突告警研究[J]. 计算机应用与软件, 2023, 40(3): 72-76, 156.
WU S Y, LI W. Research on aircraft collision warning at airport scene based on separation axis algorithm[J]. Computer Applications and Software, 2023, 40(3): 72-76, 156.
[19] FLORES-CABALLERO G, RODRÍGUEZ-MOLINA A, ALDAPE-PÉREZ M, et al. Optimized path-planning in continuous spaces for unmanned aerial vehicles using meta-heuristics[J]. IEEE Access, 2020, 8: 176774-176788.
[20] MONTAUT L, LE LIDEC Q, PETRIK V, et al. GJK++: leveraging acceleration methods for faster collision detection[J]. IEEE Transactions on Robotics, 2024, 40: 2564-2581.
[21] NESTEROV Y. Lectures on convex optimization[M]. 2nd ed. Cham: Springer, 2018.
[1] 许高平, 孙以泽. 移动机械臂牵引卷装纱线的动态建模与控制[J]. 纺织学报, 2024, 45(1): 1-11.
XU G P, SUN Y Z. Dynamic modeling and control of package yarn pulled by mobile manipulator[J]. Journal of Textile Research, 2024, 45(1): 1-11.
[22] YANDUN F, PARHAR T, SILWAL A, et al. Reaching pruning locations in a vine using a deep reinforcement learning policy[C]//2021 IEEE International Conference on Robotics and Automation. Xi'an, May 30-Jun. 5, 2021.
[2] 毛慧敏, 屠佳佳, 孙磊, 等. 适应多类型纱筒的换筒末端执行器关键技术[J]. 纺织学报, 2024, 45(6): 193-200.
MAO H M, TU J J, SUN L, et al. Key technology research of bobbin change actuator suitable for multiple bobbin types[J]. Journal of Textile Research, 2024, 45(6): 193-200.
[3] ZAND M, ETEMAD A, GREENSPAN M. Oriented bounding boxes for small and freely rotated objects[J]. IEEE Transactions on Geoscience and Remote Sensing, 2021, 60: 4701715.
[4] VITSAS N, EVANGELOU I, PAPAIOANNOU G, et al. Parallel transformation of bounding volume hierarchies into oriented bounding box trees[J]. Computer Graphics Forum, 2023, 42(2): 245-254.
[5] LUBBE R, XU W J, WILKE D N, et al. Analysis of parallel spatial partitioning algorithms for GPU based DEM[J]. Computers and Geotechnics, 2020, 125: 103708.
[6] ALSHAMRANI R, ALSHEHRI F, KURDI H. A preprocessing technique for fast convex hull computation[J]. Procedia Computer Science, 2020, 170: 317-324.
[7] 张宇, 张得礼, 张文奇, 等. 基于混合层次包围盒的水下训练机械臂碰撞检测方法研究[J]. 载人航天, 2022, 28(5): 627-636.
ZHANG Y, ZHANG D L, ZHANG W Q, et al. Research on collision detection method of underwater training manipulator based on hybrid hierarchical bounding box[J]. Manned Spaceflight, 2022, 28(5): 627-636.
[8] 靳雁霞, 乔星宇, 张翎, 等. 布料与刚体模型间的空间网格碰撞检测方法[J]. 中国图象图形学报, 2024, 29(10): 3144-3156. doi:10.11834/jig.230543
JIN Y X, QIAO X Y, ZHANG L, et al. Collision detection method between fabric and complex models in a space mesh[J]. Journal of Image and Graphics, 2024, 29(10): 3144-3156.
doi: 10.11834/jig.230543
[9] 唐源皓, 侯进, 吴婷婷, 等. 基于质点转换和包围盒的混合碰撞检测算法[J]. 哈尔滨工程大学学报, 2018, 39(10): 1695-1701.
TANG Y H, HOU J, WU T T, et al. Hybrid collision detection algorithm based on particle conversion and bounding box[J]. Journal of Harbin Engineering University, 2018, 39(10): 1695-1701.
[10] SAFEEA M, MENDES N, NETO P. Minimum distance calculation for safe human robot interaction[J]. Procedia Manufacturing, 2017, 11: 99-106.
[11] 朱博承, 王志军, 李占贤. 碰撞检测及其在机器人领域中的应用研究综述[J]. 机床与液压, 2023, 51(16): 201-210.
ZHU B C, WANG Z J, LI Z X. A review of collision detection and its application in robotics[J]. Machine Tool & Hydraulics, 2023, 51(16): 201-210.
[12] XIONG Y, GE Y Y, GRIMSTAD L, et al. An autonomous strawberry-harvesting robot: design, development, integration, and field evaluation[J]. Journal of Field Robotics, 2020, 37(2): 202-224.
[13] SCHÜTZ M, OHRHALLINGER S, WIMMER M. Fast out-of-core octree generation for massive point clouds[J]. Computer Graphics Forum, 2020, 39(7): 155-167.
[14] ÅBLAD E, SPENSIERI D, BOHLIN R, et al. Continuous collision detection of pairs of robot motions under velocity uncertainty[J]. IEEE Transactions on Robotics, 2021, 37(5): 1780-1791.
[1] 舒申,王家梁,胡俊峰,张宇,楚凯,周浩,蔡铭炜. 基于双目视觉的软体机械臂几何参数测量方法[J]. 工程设计学报, 2025, 32(5): 613-622.
[2] 李玲,侯玉龙,李瑶,罗丹,解妙霞. 基于改进麻雀搜索算法的机械臂多目标轨迹优化方法[J]. 工程设计学报, 2025, 32(5): 664-674.
[3] 周亮,温涛,胡俊峰,周浩. 基于滚动接触的单模块多自由度柔性连续体机械臂设计[J]. 工程设计学报, 2024, 31(4): 473-482.
[4] 张伟涛,赵栋杰,王禄,包新棉,黄保赛. 一种柔性采摘机械臂的运动学分析与仿真[J]. 工程设计学报, 2024, 31(2): 230-237.
[5] 陈洪月,蔡明航,杨辛未,戴忠桓. 更换电铲钢丝绳专用机械臂架的结构及动力学分析[J]. 工程设计学报, 2023, 30(5): 590-600.
[6] 金洪杨,岳龙旺,刘景达,郑卫卫,赵朝,徐嘉辉. 基于散粒体阻塞机理的变刚度柔性机械臂研究[J]. 工程设计学报, 2023, 30(4): 449-455.
[7] 李琦琦,徐向荣,张卉. 基于自适应神经网络的机械臂滑模轨迹跟踪控制[J]. 工程设计学报, 2023, 30(4): 512-520.
[8] 张嘉宁,张明路,李满宏,张坦. 面向灰库清理的超大伸缩比机械臂结构设计与刚度优化[J]. 工程设计学报, 2022, 29(4): 430-437.
[9] 袁凯, 刘延俊, 孙景余, 罗星. 基于模糊RBF神经网络的水下机械臂控制研究[J]. 工程设计学报, 2019, 26(6): 675-682.
[10] 贺晓莹, 高兴宇, 王海舰, 彭艳华, 李煜. 七自由度双臂协作机器人操作稳定性分析[J]. 工程设计学报, 2019, 26(6): 706-713.
[11] 范曙远, 王海波, 吴小笛, 张乐, 张龙. 工业装配外骨骼机械臂承重性能研究[J]. 工程设计学报, 2018, 25(6): 697-702.
[12] 王晨学, 平雪良, 徐超. 基于视觉辅助定位的机械臂运动学参数辨识研究[J]. 工程设计学报, 2018, 25(1): 27-34.
[13] 黄超, 刘衍聪, 伊鹏. 孵化蛋车装卸机械臂的设计与试验[J]. 工程设计学报, 2017, 24(5): 601-608.
[14] 吕宽州,陈素霞,黄全振. 柔性机械臂的轨迹跟踪与振动模糊控制[J]. 工程设计学报, 2015, 22(1): 78-83.
[15] 刘亚东, 杨忠炯, 周立强, 胥景. 湿喷机机械臂喷枪振动特性的研究[J]. 工程设计学报, 2013, 20(4): 303-308.