基于多通道卷积方式的土壤重金属镍含量定量预测
Quantitative prediction of soil heavy metal nickel content based on multi-channel convolution method
通讯作者:
收稿日期: 2024-08-31
| 基金资助: |
|
Received: 2024-08-31
| Fund supported: | 国家自然科学基金资助项目(42361007,42067029);云南省科技厅项目(202205AC160005);云南省“兴滇英才支持计划”青年人才项目(KKXX202303001). |
作者简介 About authors
付承彪(1982—),男,副教授,从事遥感图像研究.orcid.org/0000-0002-4019-1839.E-mail:
为了捕捉土壤光谱中复杂的非线性关系,提出基于卷积神经网络的光谱多通道卷积方法,进行土壤重金属镍含量预测. 以某污染农田土壤为研究对象,采集122个土壤光谱样本,利用Kennard-Stone算法将样本划分为校准集和验证集. 采用Savitzky-Golay平滑与标准正态变换进行原始土壤光谱数据预处理,使用改进的相关系数法(
关键词:
In order to capture the complex non-linear relationships in soil spectra, a spectral multi-channel convolution method based on convolutional neural networks was proposed, and the soil heavy metal nickel content was predicted. One hundred and twenty-two soil spectral samples were collected from polluted agricultural soils in an area. The Kennard-Stone algorithm was used to divide the samples into calibration sets and verification sets. The Savitzky-Golay smoothing and the standard normal transformation were used to preprocess the original soil spectral data, and an improved correlation coefficient method (
Keywords:
本文引用格式
付承彪, 庄清源, 田安红.
FU Chengbiao, ZHUANG Qingyuan, TIAN Anhong.
快速测定土壤中镍元素含量(镍在土壤中的质量分数)的常用分析方法包括色谱法和原子光谱法. 这些方法虽然检测精度高,但从拿到土壤样本到最终得出准确镍含量报告的周期长并且人力物力的投入较大. 在进行重金属元素含量检测时,传统分析方法要求为每种元素配备特定的元素灯以实现精准识别,使分析的复杂性与成本增加[11-12]. 相比传统方法,高光谱遥感技术的成本低、效率高、准确度高[13-14],已被广泛用于土壤重金属含量估算中. Sun等[15]构建融合5种机器学习算法的级联检索框架,利用卫星搭载的高光谱成像系统实现了农田土壤镍含量稳定且准确的分析与测定. 为了缓解环境因素产生的局部空间扰动效应,Wang等[16]提出基于分层残差校正的高光谱反演方法,提高了土壤重金属含量反演模型的预测精度. Tan等[17]进行机载高光谱数据分解,采用随机森林模型预测土壤铜(Cu)、铬(Cr)和铅(Pb)的含量,得到最佳模型的预测性能. Zou等[18]综合各模型的优势构建Stacking模型并验证其稳定性和精确性. Wang等[19]通过高光谱图像实现大面积的重金属空间分布映射和重金属含量估算. 土壤光谱数据常伴随有噪声和基线漂移,对反演建模不利. 采用适当的光谱预处理技术能够消除这些不利因素,提升模型精度. Liu等[20]使用5种光谱预处理变换(一阶导数、二阶导数、Savitzky-Golay(SG)平滑、对数变换以及多元散射校正)设计出24种组合预处理方案,结果表明SG平滑作为组合的基础变换能够有效增加频谱信息,提升土壤重金属含量的预测精度. 土壤光谱数据维度高且冗余特征多,增加了建模难度,先提取特征波段能够让模型更有效地学习光谱特征. Wang等[21]使用竞争性自适应重加权采样方法(competitive adaptive reweighted sampling, CARS)提取具有较高相关性的光谱频带. Arif等[22]利用皮尔逊相关系数法提取土壤敏感波段,成功构建了有效反演土壤镉(Cd)和Pb含量的模型.
随着深度学习技术的不断进步,模型在挖掘输入数据深层特征细节方面的能力日益增强. 与此同时,采用多通道并行处理任务的方法也日益受到重视并获得了广泛应用. Zheng等[23]构建多通道深度卷积神经网络(CNN),用于生成焓含量的预测任务,结果表明多通道卷积能够进行各个通道的有效提取,显著增强了模型的特征表示能力. Tsakiridis等[24]利用不同光谱变换并采用多通道输入方式的一维卷积建模方法对土地利用与土地覆盖面积框架调查(land use and coverage area frame survey,LUCAS)土壤光谱库(soil spectral libraries,SSL)中的10个物理化学性质进行多任务预测,结果表明相比其他CNN,多通道卷积显示出最佳性能,其黏土含量、土壤有机碳、总氮的决定系数分别为0.86、0.86、0.83. 多通道策略能够实现数据在不同尺度下特征的融合与互补,有效解决单通道处理模式下可能存在的数据特征提取不充分、信息表征单一以及难以捕捉复杂特征关联等局限性. 本研究1)使用SG卷积平滑和标准正态变换(standard normal variate,SNV)进行光谱数据预处理,结合改进的相关系数法提取光谱数据有效特征波长;2)评估多通道(multi-channel,MC)卷积的方式建立的MC-ResNet、MC-VGG、MC-Inception和MC-MobileNet模型预测土壤镍含量的性能;3)探讨多通道策略下不同模型的参数量及推理时间,提出提升轻量化模型预测精度的方法.
1. 材料与方法
1.1. 研究区域概况和数据收集
云南墨江金镍矿床属于大型原生金矿床,伴生中型规模的镍矿,富含银、钴、硒、硫等多种有益元素. 该矿床位于墨江县与元江县交界处,距离哀牢山中南段直线约10 km,具有独特的地质特征和复杂的成矿背景. 早期的粗放式开采对矿区及其周边的土壤环境造成了负面影响. 研究区域附近有一条细长的河流,当地居民主要利用该河流的水源进行土地灌溉作业,该区域四面环山、北高南低,如图1所示.
图 1
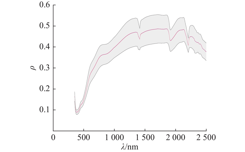
采样土壤位于研究区内河流的两侧,采样点共122个,土壤样本采集时间为2022年2月11日至15日,样本采集深度为0~20 cm. 将采集的土壤样本带回实验室后,剔除土壤中的石块、杂草并进行自然风干. 研磨干燥后的样本过2 mm筛子后平均分成2份,分别用于土壤光谱反射率和土壤镍含量的测定. 土壤镍元素含量的测定采用电感耦合等离子发射光谱法. 土壤的光谱反射率测定使用FieldSpec3型光谱仪(波段范围:350~2 500 nm. 其中波段350~1 000 nm的采样间隔为1.4 nm,光谱分辨率为3 nm;波段1 000~2 500 nm的采样间隔为2 nm,光谱分辨率为10 nm)在暗室中进行,仪器测量前均经过黑白校正. 样本均使用光谱仪重复测定10次,将10次的平均值作为该样本的代表性光谱. 如图2所示为土壤光谱反射率误差带,其中
图 2
1.2. 光谱数据预处理和特征提取方法
算法1 相关系数法
定义 原始输入光谱数据X,阈值p<0.01.
1. 输入X,筛选出符合通过p值检验的相关波段X1;
2. 对X进行一阶导数处理,再筛选出通过p值检验的相关波段X2;
3. 对X进行二阶导数处理,再筛选出通过p值检验的相关波段X3;
4. 按照
5. 将
1.3. 多通道数据准备
光谱数据经过预处理及特征波段提取后,利用马尔可夫迁移场(Markov transition field,MTF)、格拉姆角和场(Gram angular summation field,GASF)、格拉姆角差场(Gramian angular difference field,GADF)进行进一步处理,再将数据做二维映射,之后进行单通道和双通道以及多通道的实验.
MTF:对于给定的光谱序列
根据矩阵
式中:
利用极角
以及GADF:
对光谱数据分别进行MTF和GASF以及GADF映射,映射后的数据大小为
1.4. 建模方法
ResNet-18(简称ResNet)引入残差模块,通过跳跃连接和残差块,克服了普通卷积神经网络训练过程中的梯度消失和爆炸的问题,与传统的卷积层或者全连接层相比,降低了信息丢失的风险[37].
VGG-16网络(简称VGG)使用较小的卷积核(核大小为1)和步幅为1的卷积操作,多个卷积层以及池化层的堆叠逐步缩小了特征图的尺寸,比一般的CNN深度更深,能够学习到更加复杂的数据模式[38].
Inception-V3网络(简称Inception)引入Inception模块,使用核大小为1、3、5的卷积核和最大池化. 通过多尺度卷积核和并行结构,学习目标多尺度和多层次的特征,提高网络的表征能力,减少参数数量[39].
将以上4种深度学习网络模型作为特征提取的主干网络,进行土壤镍含量的预测输出,不同通道输入策略下的模型训练流程如图3所示.
图 3
图 3 不同通道输入策略下各模型训练流程图
Fig.3 Training flowchart of each model under different channel input strategies
1.5. 建模评估方式
使用决定系数
1.6. 实验设备参数
所有模型在Python3.7中使用Pytorh1.7.0框架实现. 所有实验均在单台机器上进行,机器规格信息如下:(CPU)12th Gen Intel(R) Core(TM) i5-12600KF 3.70 GHz; (RAM) 32 GB; (GPU) NVIDIA GeForce GTX 4060Ti.
2. 实验及结果分析
2.1. 土壤中镍含量统计特征
利用Kennard-Stone(KS)算法划分122个样本,其中90个训练样本用于模型的训练,32个验证样本用于评估模型预测土壤样本中镍含量的性能. 样本划分结果如表1所示,其中nd为数据集样本数量,
表 1 土壤重金属镍含量样本数据集的参数统计
Tab.1
| 数据集 | nd | wNi/10−6 | Cv/% | |||
| 最小值 | 最大值 | 平均值 | 标准差 | |||
| 全部 | 122 | 20.1 | 315.89 | 304.57 | 96.42 | |
| 校准 | 90 | 20.1 | 270.66 | 293.92 | 108.59 | |
| 验证 | 32 | 24.6 | 935 | 443.11 | 297.90 | 67.23 |
2.2. 数据预处理、波段筛选和通道映射结果
图 4
图 4 改进的相关系数法光谱波段筛选结果
Fig.4 Spectral band selection results based on improved correlation coefficient method
图 5
图 5 光谱波段筛选后不同策略下的通道映射结果
Fig.5 Channel mapping results under different strategies after spectral band selection
2.3. 模型的预测性能
为了体现地面光谱使用多通道卷积方法预测土壤镍含量模型的优越性,对比4个深度学习模型分别以3种通道为输入时的性能,结果如表2所示. 可以看出,虽然单通道输入校准集的精度较高,但是在验证集上却表现不佳. MTF- Inception出现过拟合:
表 2 不同策略下的深度学习模型预测性能对比
Tab.2
| 模型 | ||||||
| MTF-ResNet | 0.967 | 38.077 | 9.525 | 0.853 | 114.387 | 2.604 |
| MTF-VGG | 0.930 | 72.066 | 4.453 | 0.796 | 134.718 | 2.211 |
| MTF-Inception | 0.992 | 23.284 | 13.708 | 0.814 | 128.470 | 2.319 |
| MTF-MobileNet | 0.921 | 76.000 | 4.123 | 0.770 | 143.022 | 2.083 |
| MTF-GASF-ResNet | 0.877 | 95.593 | 4.054 | 0.872 | 106.379 | 2.800 |
| MTF-GASF-VGG | 0.866 | 87.313 | 3.803 | 0.839 | 119.718 | 2.488 |
| MTF-GASF-Inception | 0.919 | 53.504 | 7.521 | 0.833 | 121.777 | 2.446 |
| MTF-GASF-MobileNet | 0.952 | 54.571 | 6.354 | 0.799 | 133.530 | 2.231 |
| MC-ResNet | 0.920 | 77.850 | 4.681 | 0.901 | 93.573 | 3.184 |
| MC-VGG | 0.909 | 73.914 | 4.888 | 0.850 | 115.264 | 2.585 |
| MC-Inception | 0.919 | 74.952 | 4.221 | 0.854 | 113.773 | 2.618 |
| MC-MobileNet | 0.942 | 61.496 | 5.096 | 0.844 | 117.841 | 2.528 |
多通道策略下不同深度学习模型预测土壤镍含量的性能表现如图6所示,其中wNi,m和wNi,p分别为土壤样本镍含量的实测值和模型预测值. 可以看出,MC-ResNet相比于其他采用同等通道策略的模型预测精度更好,该模型预测点的拟合线相比其他模型更加靠近1∶1线. 还可以看出,MC-VGG与MC-Inception预测性能相当,MC-MobileNet的预测性能较弱. 多通道策略的所有模型
图 6
图 6 多通道策略下4种深度学习模型预测土壤镍含量的散点图
Fig.6 Scatter plots of soil nickel content predicted by four deep learning models under multi-channel strategy
2.4. 模型参数
多通道策略下不同模型的参数统计如表3所示,其中
表 3 多通道策略下不同深度学习模型的参数统计
Tab.3
| 模型 | |||
| ResNet | 11.18 | 58 355.92 | 0.190 3 |
| VGG | 14.72 | 491 096.23 | 1.426 1 |
| Inception | 21.76 | 90 756.26 | 0.846 9 |
| MobileNet | 0.57 | 1 370.96 | 0.112 6 |
| ResMobileNet | 0.57 | 1 370.96 | 0.109 5 |
图 7
图 7 结合2种深度学习网络的模型架构图
Fig.7 Model architecture diagram combining two deep learning networks
图 8
图 8 组合模型预测土壤镍含量的散点图
Fig.8 Scatter plot of soil nickel content predicted by combined model
3. 结 语
本研究探讨使用多通道卷积的方式预测土壤重金属镍含量的可能性. 利用Kennard-Stone算法将土壤样本数据集划分成校准集和验证集. 采用Savitzky-Golay卷积平滑和SNV作为土壤光谱的预处理方式,利用改进的相关系数法筛选出土壤光谱的特征波段作为各深度学习模型的输入,探讨模型复杂度. 结果表明,多通道卷积能够显著改善模型过拟合的情况,提升模型的预测精度. 在4种深度学习模型的3种通道策略对比实验中,MC-ResNet的表现最佳,其
参考文献
Investigation of potential soil contamination with Cr and Ni in four metal finishing facilities at Asopos industrial area
[J].DOI:10.1016/j.jhazmat.2014.07.040 [本文引用: 1]
Spatial and temporal variations of physicochemical and heavy metal pollution in Ramganga River—a tributary of River Ganges, India
[J].DOI:10.1007/s12665-017-6547-3 [本文引用: 1]
Nickel in terrestrial biota: comprehensive review on contamination, toxicity, tolerance and its remediation approaches
[J].DOI:10.1016/j.chemosphere.2021.129996 [本文引用: 1]
Risk assessment due to dermal exposure of trace elements and indigo dye in jeans: migration to artificial sweat
[J].DOI:10.1016/j.envres.2019.02.030 [本文引用: 1]
Evaluation of physicochemical and heavy metals characteristics in surface water under anthropogenic activities using multivariate statistical methods, Garra River, Ganges Basin, India
[J].
Long-term nickel exposure altered the bacterial community composition but not diversity in two contrasting agricultural soils
[J].DOI:10.1007/s11356-015-4232-1 [本文引用: 1]
Nickel; whether toxic or essential for plants and environment: a review
[J].DOI:10.1016/j.plaphy.2018.10.014 [本文引用: 1]
Molecular mechanism of heavy metals (lead, chromium, arsenic, mercury, nickel and cadmium)-induced hepatotoxicity: a review
[J].DOI:10.1016/j.chemosphere.2021.129735 [本文引用: 1]
Evaluating heavy metals contamination in soil and vegetables in the region of North India: levels, transfer and potential human health risk analysis
[J].DOI:10.1016/j.etap.2020.103563 [本文引用: 1]
Nickel in soil and water: sources, biogeochemistry, and remediation using biochar
[J].DOI:10.1016/j.jhazmat.2021.126421 [本文引用: 1]
Estimation of heavy metals using deep neural network with visible and infrared spectroscopy of soil
[J].DOI:10.1016/j.scitotenv.2020.140162 [本文引用: 1]
Hyperspectral indirect inversion of heavy-metal copper in reclaimed soil of iron ore area
[J].DOI:10.1016/j.saa.2019.117191 [本文引用: 1]
Prediction of bioaccessible lead in urban and suburban soils with Vis-NIR diffuse reflectance spectroscopy
[J].DOI:10.1016/j.scitotenv.2021.151107 [本文引用: 1]
Performance of hyperspectral data in predicting and mapping zinc concentration in soil
[J].DOI:10.1016/j.scitotenv.2022.153766 [本文引用: 1]
Coupled retrieval of heavy metal nickel concentration in agricultural soil from spaceborne hyperspectral imagery
[J].DOI:10.1016/j.jhazmat.2023.130722 [本文引用: 1]
A hierarchical residual correction-based hyperspectral inversion method for soil heavy metals considering spatial heterogeneity
[J].DOI:10.1016/j.jhazmat.2024.135699 [本文引用: 1]
Estimation of the spatial distribution of heavy metal in agricultural soils using airborne hyperspectral imaging and random forest
[J].DOI:10.1016/j.jhazmat.2019.120987 [本文引用: 1]
Inversion of heavy metal content in soil using hyperspectral characteristic bands-based machine learning method
[J].DOI:10.1016/j.jenvman.2024.120503 [本文引用: 1]
Effects of hyperspectral data with different spectral resolutions on the estimation of soil heavy metal content: from ground-based and airborne data to satellite-simulated data
[J].DOI:10.1016/j.scitotenv.2022.156129 [本文引用: 1]
Assessing heavy metal concentrations in earth-cumulic-orthic-anthrosols soils using Vis-NIR spectroscopy transform coupled with chemometrics
[J].DOI:10.1016/j.saa.2019.117639 [本文引用: 1]
Modeling risk assessment of soil heavy metal pollution using partial least squares and fuzzy logic: a case study of a gully type coal-based solid waste dumpsite
[J].DOI:10.1016/j.envpol.2024.124147 [本文引用: 1]
Rapid retrieval of cadmium and lead content from urban greenbelt zones using hyperspectral characteristic bands
[J].DOI:10.1016/j.jclepro.2022.133922 [本文引用: 1]
Multi-channel convolutional neural networks for materials properties prediction
[J].DOI:10.1016/j.commatsci.2019.109436 [本文引用: 1]
Simultaneous prediction of soil properties from VNIR-SWIR spectra using a localized multi-channel 1-D convolutional neural network
[J].DOI:10.1016/j.geoderma.2020.114208 [本文引用: 1]
分数阶微分在盐渍土高光谱数据预处理中的应用
[J].DOI:10.3969/j.issn.1002-6819.2014.24.018 [本文引用: 1]
Application of fractional differential in preprocessing hyperspectral data of saline soil
[J].DOI:10.3969/j.issn.1002-6819.2014.24.018 [本文引用: 1]
基于分数阶微分的荒漠土壤铬含量高光谱检测
[J].DOI:10.6041/j.issn.1000-1298.2017.05.018 [本文引用: 1]
Spectral detection of chromium content in desert soil based on fractional differential
[J].DOI:10.6041/j.issn.1000-1298.2017.05.018 [本文引用: 1]
Improving the quantification of sediment source contributions using different mathematical models and spectral preprocessing techniques for individual or combined spectra of ultraviolet–visible, near- and middle-infrared spectroscopy
[J].DOI:10.1016/j.geoderma.2020.114815 [本文引用: 1]
Application of Vis-NIR spectroscopy for determination the content of organic matter in saline-alkali soils
[J].DOI:10.1016/j.saa.2019.117863 [本文引用: 1]
Research on prediction model of soil nitrogen content based on encoder-CNN
[J].
Combination of MIR spectroscopy and environmental covariates to predict soil organic carbon in a semi-arid region
[J].DOI:10.1016/j.catena.2020.104844 [本文引用: 1]
Local peak Savitzky-Golay for spatio-temporal reconstruction of Landsat NDVI time series: a case study over the Qinghai-Tibet Plateau
[J].DOI:10.1109/JSTARS.2024.3432797
Predicting key soil properties from Vis-NIR spectra by applying dual-wavelength indices transformations and stacking machine learning approaches
[J].DOI:10.1016/j.still.2023.105684 [本文引用: 1]
MAE-NIR: a masked autoencoder that enhances near-infrared spectral data to predict soil properties
[J].DOI:10.1016/j.compag.2023.108427 [本文引用: 1]
Research on detection of potato varieties based on spectral imaging analytical algorithm
[J].
Combined gramian angular difference field image coding and improved mobile vision transformer for determination of apple soluble solids content by Vis-NIR spectroscopy
[J].DOI:10.1016/j.jfca.2024.106200 [本文引用: 1]
A geographical traceability method for Lanmaoa asiatica mushrooms from 20 township-level geographical origins by near infrared spectroscopy and ResNet image analysis techniques
[J].DOI:10.1016/j.ecoinf.2022.101808 [本文引用: 1]
Identification of Chinese red wine origins based on Raman spectroscopy and deep learning
[J].DOI:10.1016/j.saa.2023.122355 [本文引用: 1]
基于新型编码解码网络的复杂输电线识别
[J].
Recognition of complex power lines based on novel encoder-decoder network
[J].
基于Opt-MobileNetV3的大豆种子异常籽粒识别研究
[J].
Abnormal soybean grains recognition based on Opt-MobileNetV3
[J].
基于省域尺度的农田土壤重金属高光谱预测
[J].DOI:10.11972/j.issn.1001-9014.2015.05.014 [本文引用: 1]
Prediction of heavy metal content in soil of cultivated land: hyperspectral technology at provincial scale
[J].DOI:10.11972/j.issn.1001-9014.2015.05.014 [本文引用: 1]
Learning efficient and accurate detectors with dynamic knowledge distillation in remote sensing imagery
[J].
/
| 〈 |
|
〉 |

